Late Employee to Early Employees [Factory Blueprint]
Late Employees To Disciplined Employees
5 Months Transformation
Textile Factory | 25 Employees | Manufacturing
━━━━━━━━━━━━━━━━━━
PROBLEM
- 60% of employees late or absent regularly.
- People treated as family, took leave by WhatsApp message whenever they felt like it. No consequences.
- Production suffered: quality down, delivery delays, customers unhappy.
- Owner wanted discipline but didn't know how to enforce it without destroying the family culture.
━━━━━━━━━━━━━━━━━━
ABOUT THE CLIENT
25-person textile factory, long-established.
Close-knit team as most employees knew the owner personally, hired through personal contacts.
Custom orders at low prices = thin margins, no room for inefficiency.
━━━━━━━━━━━━━━━━━━
OUR FINDINGS
- No leave policy—employees just sent messages
- No lateness consequences—owner never enforced anything
- Owner came and went on own schedule, setting bad example
- Nobody knew the actual rules because there were none
Our Analysis:
- Business model mismatch: customization priced too low
- Wrong market segment for their capabilities
- Owner strong as operations leader, weak on people management
- Change management needed, not just rules
━━━━━━━━━━━━━━━━━━
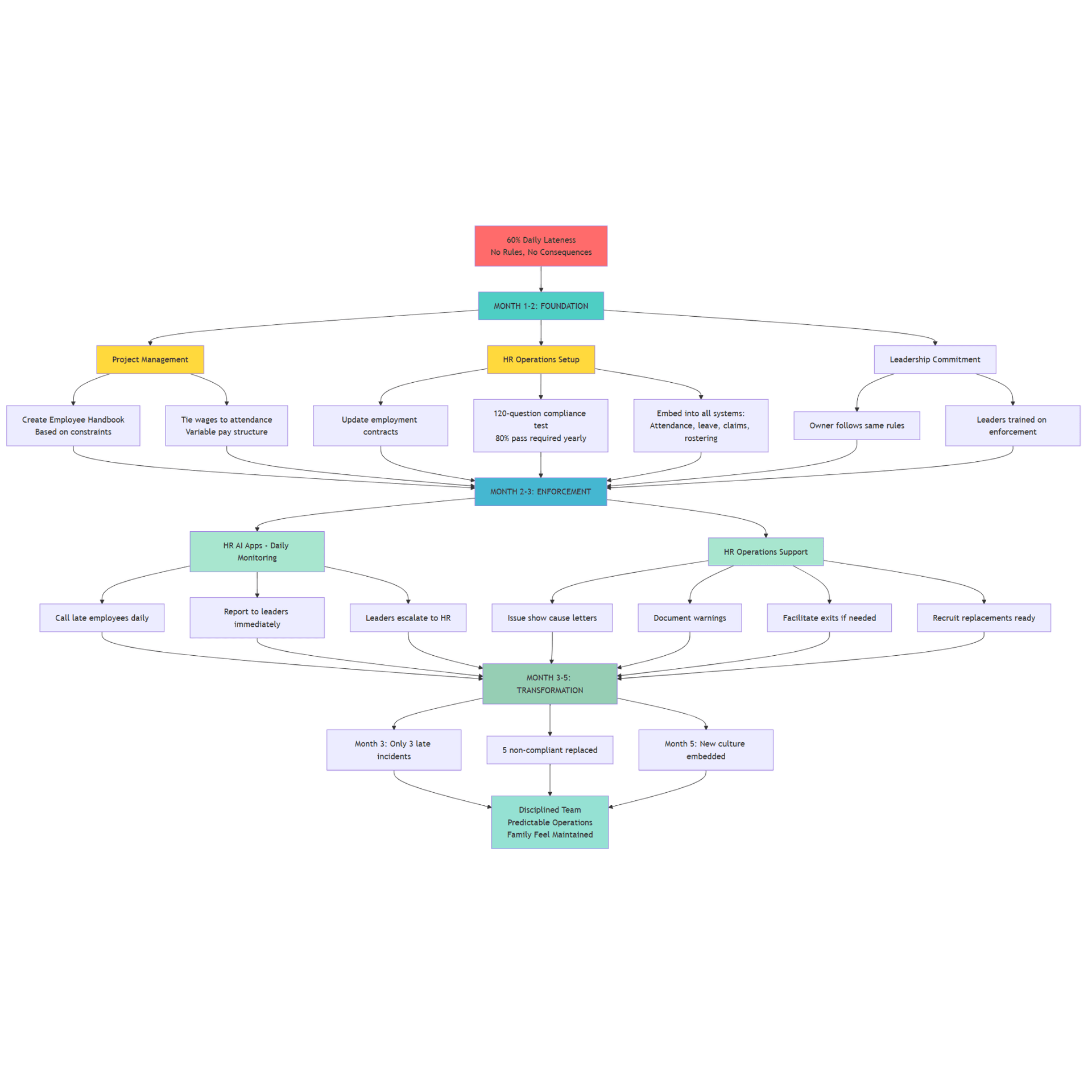
THE BLUEPRINT
We deployed 3 approaches:
✓ Project Management: Built employee handbook + tied wages to attendance
✓ HR Operations: Embedded policies into daily systems via AI HR
✓ HR AI Apps: Daily monitoring + real-time enforcement support

━━━━━━━━━━━━━━━━━━
THE RESULTS
📊 Lateness: 60% daily → 3 incidents in Month 3
📊 Replaced 5 non-compliant employees safely
📊 New discipline culture adopted by Month 5
📊 Production predictability restored
Timeline: 5 months to full transformation
