Unrealiable Ops Leader to Operation Excellence [Blueprint]
Weak Ops Leader to Independent Operations
6 Months to 85% KPI Achievement
Repackaging & Distribution | 6 Years Old | 40 Employees
━━━━━━━━━━━━━
PROBLEM
Founders stuck micromanaging operations instead of growing the business.
Ops leader couldn't command respect and team ignored his orders.
When someone didn't do their job, he'd do it himself instead of leading.
Result? Quality control suffered. SOPs ignored.
Founders trapped checking operations daily instead of marketing. Expansion impossible.
━━━━━━━━━━━━━━
ABOUT THE CLIENT
6-year-old company, spinoff from trading business.
Now focused on repackaging products for distribution under their own brand.
Growing revenue but operationally chaotic.
━━━━━━━━━━━━━━
OUR FINDINGS
- Owner gave vague instructions, assumed leaders "should know"
- Zero SOPs—everything tribal knowledge
- Job descriptions unclear—employees didn't know their actual jobs
- No performance measurements or proper appraisals
- Ops leader was wrong fit for the role
Our Analysis:
- Owner lacked operational leadership experience
- Team couldn't succeed without clarity and structure
- Wrong person in ops leader role
Resource Constraints:
- Owner wouldn't invest in more salaries (afraid of poor ROI)
- Funds available but skeptical about spending
━━━━━━━━━━━━━━
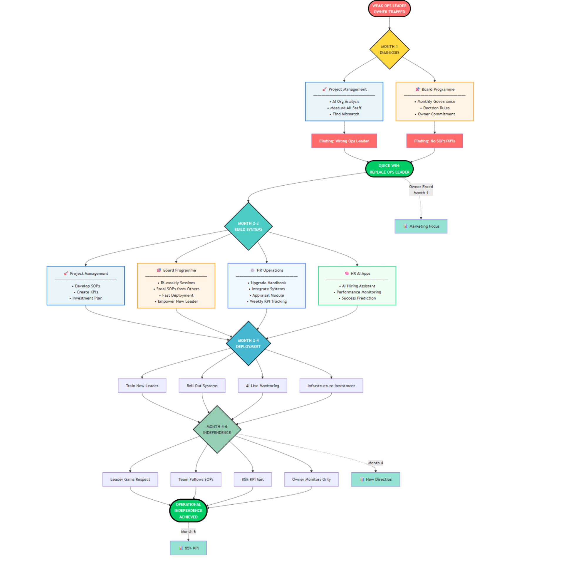
THE BLUEPRINT
We deployed all 4 approaches working together:
✓ Project Management: Organizational Intelligence Analysis + SOP development
✓ Board Member Programme: Monthly governance + shortcuts from proven blueprints
✓ HR Operations: Upgraded systems tied to KPIs + appraisals
✓ HR AI Apps: AI Hiring Assistant + performance tracking

━━━━━━━━━━━━━━
THE RESULTS
📊 Operational independence achieved in 6 months (85% KPI met)
📊 Owner freed for marketing in 1 month after deployment
📊 Ops leader replaced—new leader gained team respect
📊 Business pivoted to new direction by Month 4
Timeline: 6 months to full operational independence
